Les finances EPUPR aout 2025

Les finances EPUPR Aout 2025

 

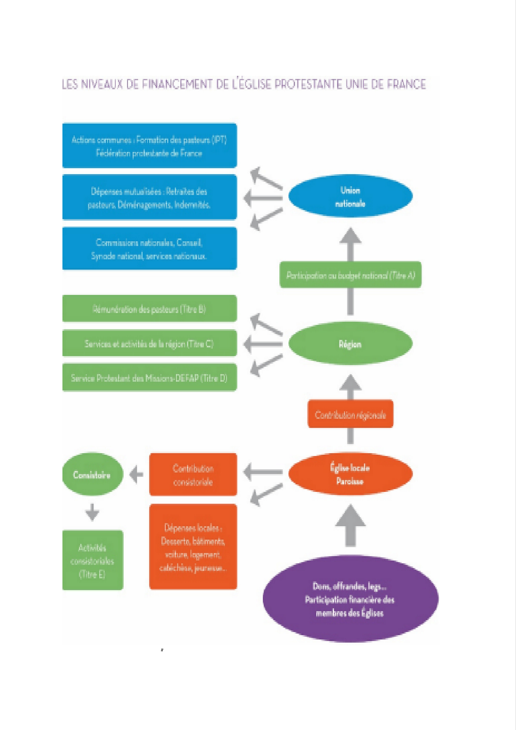
Cliquez sur l’image a droite pour lire l’article

Contact